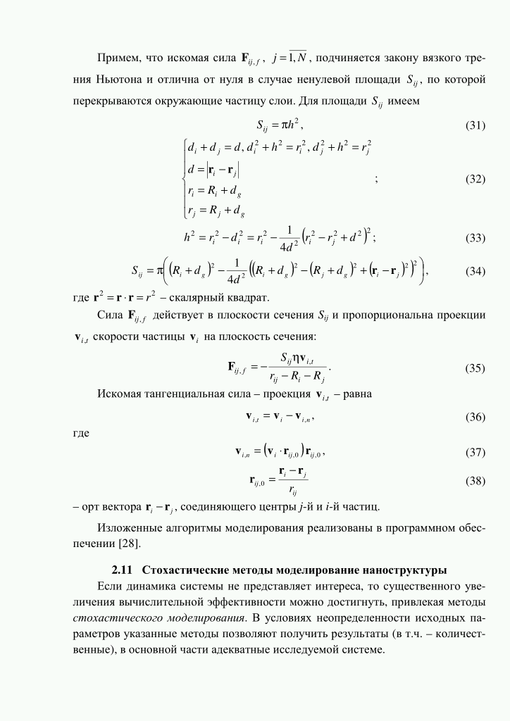
Назад Страница 82 Далее